| .github | ||
| .vscode | ||
| docs | ||
| include | ||
| lib | ||
| src | ||
| test | ||
| webapp | ||
| webapp_dist | ||
| .DS_Store | ||
| .gitignore | ||
| auto_firmware_version.py | ||
| COPYING | ||
| LICENSE | ||
| partitions_custom.csv | ||
| platformio_override.ini | ||
| platformio.ini | ||
| README.md | ||
OpenDTU-OnBattery
This is a fork from the Hoymiles project OpenDTU.
Extensions to the original OpenDTU
This project is still under development and adds following features:
- Support Victron's Ve.Direct protocol on the same chip (cable based serial interface!). Additional information about Ve.direct can be downloaded from https://www.victronenergy.com/support-and-downloads/technical-information.
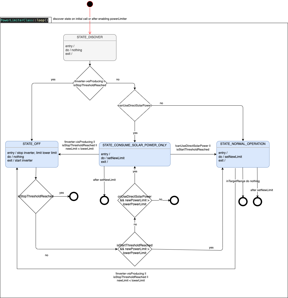
- Dynamically sets the Hoymiles power limited according to the currently used energy in the household (needs an MQTT based power meter like Shelly 3EM)
- Battery support: Read the voltage from Victron MPPT charge controller or from the Hoymiles DC inputs and starts/stops the power producing based on configurable voltage thresholds
- Voltage correction that takes the voltage drop because of the current output load into account (not 100% reliable calculation)
- Can read the current solar panel power from the Victron MPPT and adjust the limiter accordingly to not save energy in the battery (for increased system efficiency). Increases the battery lifespan and reduces energy loses.
- Settings can be configured in the UI
- Pylontech Battery support (via CAN bus interface). Use the SOC for starting/stopping the power output and provide the battery data via MQTT (autodiscovery for home assistant is currently not supported). Pin Mapping is supported (default RX PIN 27, TX PIN 26). Actual no live view support for Pylontech Battery.
- Huawei R4850G2 power supply unit that can act as AC charger. Supports status shown on the web interface and options to set voltage and current limits on the web interface and via MQTT. Connection is done using CAN bus (needs to be separate from Pylontech CAN bus) via SN65HVD230 interface.
Background
This project was started from this discussion (Mikrocontroller.net). It was the goal to replace the original Hoymiles DTU (Telemetry Gateway) with their cloud access. With a lot of reverse engineering the Hoymiles protocol was decrypted and analyzed.
Screenshots
Several screenshots of the frontend can be found here: Screenshots
Builds
Different builds from existing installations can be found here Builds Like to show your own build? Just send me a Pull Request.
Dynamic Power Limiter Interface
Web-Live-Interface:
REST-API (/api/verdirectlivedata/status):
{
"data_age":0,
"age_critical":false,
"PID":"SmartSolar MPPT 100|30",
"SER":"XXX",
"FW":"159",
"LOAD":"ON",
"CS":"Bulk",
"ERR":"No error",
"OR":"Not off",
"MPPT":"MPP Tracker active",
"HSDS":{"v":46,"u":"Days"},
"V":{"v":26.36,"u":"V"},
"I":{"v":3.4,"u":"A"},
"VPV":{"v":37.13,"u":"V"},
"PPV":{"v":93,"u":"W"},
"H19":{"v":83.16,"u":"kWh"},
"H20":{"v":1.39,"u":"kWh"},
"H21":{"v":719,"u":"W"},
"H22":{"v":1.43,"u":"kWh"},
"H23":{"v":737,"u":"W"}
}
Home Assistant auto discovery
Device Manager
Add Victron TX / RX PINs to the device manager
[
{
"name": "My very special esp32 test board",
"victron": {
"rx": 22,
"tx": 21
}
}
]
MQTT Topics
The base topic, as configured in the web GUI is prepended to all follwing topics. Serial will be replaced with the serial number of the MPPT device.
MPPT topics
| Topic | R / W | Description | Value / Unit |
|---|---|---|---|
| victron/[serial]/PID | R | Product description | text |
| victron/[serial]/SER | R | Serial number | text |
| victron/[serial]/FW | R | Firmware number | int |
| victron/[serial]/LOAD | R | Load output state | ON / OFF |
| victron/[serial]/CS | R | State of operation | text e. g. "Bulk" |
| victron/[serial]/ERR | R | Error code | text e. g. "No error" |
| victron/[serial]/OR | R | Off reasen | text e. g. "Not off" |
| victron/[serial]/MPPT | R | Tracker operation mode | text e. g. "MPP Tracker active" |
| victron/[serial]/HSDS | R | Day sequence number (0...364) | int in days |
Battery specific topics
| Topic | R / W | Description | Value / Unit |
|---|---|---|---|
| victron/[serial]/V | R | Voltage | Volt (V) |
| victron/[serial]/I | R | Current | Ampere (A) |
Panel specific topics
| Topic | R / W | Description | Value / Unit |
|---|---|---|---|
| victron/[serial]/VPV | R | Voltage | Volt (V) |
| victron/[serial]/PPV | R | Power | Watt (W) |
| victron/[serial]/H19 | R | Yield total (user resettable counter) | Kilo watt hours (kWh) |
| victron/[serial]/H20 | R | Yield today | Kilo watt hours (kWh) |
| victron/[serial]/H21 | R | Maximum power today | Watt (W) |
| victron/[serial]/H22 | R | Yield yesterday | Kilo watt hours (kWh) |
| victron/[serial]/H23 | R | Maximum power yesterday | Watt (W) |
Power Meter (Shelly 3EM) topics
Topics for 3 phases of a power meter is configurable. Given is an example for the Shelly 3EM. Positive values mean power import, negative values mean power export to the grid.
| Topic | R / W | Description | Value / Unit |
|---|---|---|---|
| shellies/[Shelly Name]/emeter/0/power | w | Power Phase 0 | Watt (W) |
| shellies/[Shelly Name]/emeter/1/power | w | Power Phase 1 | Watt (W) |
| shellies/[Shelly Name]/emeter/2/power | w | Power Phase 2 | Watt (W) |
Pylontech Battery topics
| Topic | R / W | Description | Value / Unit |
|---|---|---|---|
| battery/settings/chargeVoltage | R | Voltage | Volt (V) |
| battery/settings/chargeCurrentLimitation | R | ||
| battery/settings/dischargeCurrentLimitation | R | ||
| battery/stateOfCharge | R | ||
| battery/stateOfHealth | R | ||
| battery/voltage | R | ||
| battery/current | R | ||
| battery/temperature" | R | ||
| battery/alarm/overCurrentDischarge | R | ||
| battery/alarm/underTemperature | R | ||
| battery/alarm/overTemperature | R | ||
| battery/alarm/underVoltage | R | ||
| battery/alarm/overVoltage | R | ||
| battery/alarm/bmsInternal | R | ||
| battery/alarm/overCurrentCharge | R | ||
| battery/warning/highCurrentDischarge | R | ||
| battery/warning/lowTemperature | R | ||
| battery/warning/highTemperature | R | ||
| battery/warning/lowVoltage | R | ||
| battery/warning/highVoltage | R | ||
| battery/warning/bmsInternal | R | ||
| battery/manufacturer | R | ||
| battery/charging/chargeEnabled | R | ||
| battery/charging/dischargeEnabled | R | ||
| battery/charging/chargeImmediately | R |
Huawei AC charger topics
| Topic | R / W | Description | Value / Unit |
|---|---|---|---|
| huawei/cmd/limit_online_voltage | W | Online voltage (i.e. CAN bus connected) | Volt (V) |
| huawei/cmd/limit_online_current | W | Online current (i.e. CAN bus connected) | Ampere (A) |
| huawei/cmd/power | W | Controls output pin GPIO to drive solid state relais | 0 / 1 |
| huawei/data_age | R | How old the data is | Seconds |
| huawei/input_voltage | R | Input voltage | Volt (V) |
| huawei/input_current | R | Input current | Ampere (A) |
| huawei/input_power | R | Input power | Watt (W) |
| huawei/output_voltage | R | Output voltage | Volt (V) |
| huawei/output_current | R | Output current | Ampere (A) |
| huawei/max_output_current | R | Maximum output current (set using the online limit) | Ampere (A) |
| huawei/output_power | R | Output power | Watt (W) |
| huawei/input_temp | R | Input air temperature | °C |
| huawei/output_temp | R | Output air temperature | °C |
| huawei/efficiency | R | Efficiency | Percentage |
Currently supported Inverters
- Hoymiles HM-300
- Hoymiles HM-350
- Hoymiles HM-400
- Hoymiles HM-600
- Hoymiles HM-700
- Hoymiles HM-800
- Hoymiles HM-1000
- Hoymiles HM-1200
- Hoymiles HM-1500
- Solenso SOL-H400
- TSUN TSOL-M350 (Maybe depending on firmware/serial number on the inverter)
- TSUN TSOL-M800 (Maybe depending on firmware/serial number on the inverter)
- TSUN TSOL-M1600 (Maybe depending on firmware/serial number on the inverter)
TSUN compatibility remark: Compatibility with OpenDTU seems to be related to serial numbers. Current findings indicate that TSUN inverters with a serial number starting with "11" are supported, whereby inverters with a serial number starting with "10" are not. Firmware version seems to play not a significant role and cannot be read from the stickers. For completeness, the following firmware version have been reported to work with OpenDTU:
- v1.0.8, v1.0.10 TSOL-M800 (DE)
- v1.0.12 TSOL-M1600
Features for end users
- Read live data from inverter
- Show inverters internal event log
- Show inverter information like firmware version, firmware build date, hardware revision and hardware version
- Show and set the current inverter limit
- Function to turn the inverter off and on
- Uses ESP32 microcontroller and NRF24L01+
- Multi-Inverter support
- MQTT support (with TLS)
- Home Assistant MQTT Auto Discovery support
- Nice and fancy WebApp with visualization of current data
- Firmware upgrade using the web UI
- Default source supports up to 10 inverters
- Time zone support
- Ve.Direct interface (via web-interface, REST-api, or MQTT)
- Ethernet support
- Prometheus API endpoint (/api/prometheus/metrics)
- English, german and french web interface
- Displays (SSD1306, SH1106, PCD8544)
- Dark Theme
Features for developers
-
The microcontroller part
- Build with Arduino PlatformIO Framework for the ESP32
- Uses a fork of ESPAsyncWebserver and espMqttClient
-
The WebApp part
- Build with Vue.js
- Source is written in TypeScript
Breaking changes
Generated using: git log --date=short --pretty=format:"* %h%x09%ad%x09%s" | grep BREAKING
* 3b7aef6 2023-02-13 BREAKING CHANGE: Web API!
* d4c838a 2023-02-06 BREAKING CHANGE: Prometheus API!
* daf847e 2022-11-14 BREAKING CHANGE: Removed deprecated config parsing method
* 69b675b 2022-11-01 BREAKING CHANGE: Structure WebAPI /api/livedata/status changed
* 27ed4e3 2022-10-31 BREAKING: Change power factor from percent value to value between 0 and 1
Hardware you need
ESP32 board
For ease of use, buy a "ESP32 DEVKIT DOIT" or "ESP32 NodeMCU Development Board" with an ESP32-S3 or ESP-WROOM-32 chipset on it.
Sample Picture:
Also supported: Board with Ethernet-Connector and Power-over-Ethernet Olimex ESP32-POE
NRF24L01+ radio board
The PLUS sign is IMPORTANT! There are different variants available, with antenna on the printed circuit board or external antenna.
Sample picture:
Buy your hardware from a trusted source, at best from a dealer/online shop in your country where you have support and the right to return non-functional hardware. When you want to buy from Amazon, AliExpress, eBay etc., take note that there is a lot of low-quality or fake hardware offered. Read customer comments and ratings carefully!
A heavily incomplete list of trusted hardware shops in germany is:
This list is for your convenience only, the project is not related to any of these shops.
Power supply
Use a power suppy with 5 V and 1 A. The USB cable connected to your PC/Notebook may be powerful enough or may be not.
Wiring up
Schematic
Symbolic view
Change pin assignment
Its possible to change all the pins of the NRF24L01+ module. This can be achieved by copying one of the [env:....] sections from 'platformio.ini' to 'platformio_override.ini' and editing the 'platformio_override.ini' file and add/change one or more of the following lines to the 'build_flags' parameter:
-DHOYMILES_PIN_MISO=19
-DHOYMILES_PIN_MOSI=23
-DHOYMILES_PIN_SCLK=18
-DHOYMILES_PIN_IRQ=16
-DHOYMILES_PIN_CE=4
-DHOYMILES_PIN_CS=5
-DVICTRON_PIN_TX=21
-DVICTRON_PIN_RX=22
-DPYLONTECH_PIN_RX=27
-DPYLONTECH_PIN_TX=14
It is recommended to make all changes only in the 'platformio_override.ini', this is your personal copy. You can also change the pins by creating a custom device profile.
Flashing and starting up
with Visual Studio Code
- Install Visual Studio Code (from now named "vscode")
- In Visual Studio Code, install the PlatformIO Extension
- Install git and enable git in vscode - git download - Instructions
- Clone this repository (you really have to clone it, don't just download the ZIP file. During the build process the git hash gets embedded into the firmware. If you download the ZIP file a build error will occur): Inside vscode open the command palette by pressing
CTRL+SHIFT+P. Entergit clone, add the repository-URLhttps://github.com/tbnobody/OpenDTU. Next you have to choose (or create) a target directory. - In vscode, choose File --> Open Folder and select the previously downloaded source code. (You have to select the folder which contains the "platformio.ini" and "platformio_override.ini" file)
- Adjust the COM port in the file "platformio_override.ini" for your USB-to-serial-converter. It occurs twice:
- upload_port
- monitor_port
- Select the arrow button in the blue bottom status bar (PlatformIO: Upload) to compile and upload the firmware. During the compilation, all required libraries are downloaded automatically.
- Under Linux, if the upload fails with error messages "Could not open /dev/ttyUSB0, the port doesn't exist", you can check via
ls -la /dev/tty*to which group your port belongs to, and then add your user this group viasudo adduser <yourusername> dialout - There are two videos showing these steps:
on the commandline with PlatformIO Core
- Install PlatformIO Core
- Clone this repository (you really have to clone it, don't just download the ZIP file. During the build process the git hash gets embedded into the firmware. If you download the ZIP file a build error will occur)
- Adjust the COM port in the file "platformio_override.ini". It occurs twice:
- upload_port
- monitor_port
- build:
platformio run -e generic - upload to esp module:
platformio run -e generic -t upload - other options:
- clean the sources:
platformio run -e generic -t clean - erase flash:
platformio run -e generic -t erase
- clean the sources:
using the pre-compiled .bin files
The pre-compiled files can be found on the github page in the tab "Actions" and the sub menu "OpenDTU Build". Just choose the latest build from the master branch (search for "master" in the blue font text but click on the white header text!). You need to be logged in with your github account to download the files.
Use a ESP32 flash tool of your choice (see next chapter) and flash the .bin files to the right addresses:
| Address | File |
|---|---|
| 0x1000 | bootloader.bin |
| 0x8000 | partitions.bin |
| 0xe000 | boot_app0.bin |
| 0x10000 | opendtu-*.bin |
For further updates you can just use the web interface and upload the opendtu-*.bin file.
Flash with esptool.py (Linux)
esptool.py --port /dev/ttyUSB0 --chip esp32 --before default_reset --after hard_reset \
write_flash --flash_mode dout --flash_freq 40m --flash_size detect \
0x1000 bootloader.bin \
0x8000 partitions.bin \
0xe000 boot_app0.bin \
0x10000 opendtu-generic.bin
Flash with Espressif Flash Download Tool (Windows)
- On startup, select Chip Type -> "ESP32" / WorkMode -> "Develop"
- Prepare all settings (see picture). Make sure to uncheck the
DoNotChgBinoption. Otherwise you may get errors like "invalid header". 
- Press "Erase" button on screen. Look into the terminal window, you should see dots appear. Then press the "Boot" button on the ESP32 board. Wait for "FINISH" to see if flashing/erasing is done.
- To program, press "Start" on screen, then the "Boot" button.
- When flashing is complete (FINISH appears) then press the Reset button on the ESP32 board (or powercycle ) to start the OpenDTU application.
Flash with ESP_Flasher (Windows)
Users report that ESP_Flasher is suitable for flashing OpenDTU on Windows.
Flash with ESP_Flasher - web version
It is also possible to flash it via the web tools which might be more convenient and is platformindependent.
First configuration
- After the initial flashing of the microcontroller, an Access Point called "OpenDTU-*" is opened. The default password is "openDTU42".
- Use a web browser to open the address http://192.168.4.1
- Navigate to Settings --> Network Settings and enter your WiFi credentials. The username to access the config menu is "admin" and the password the same as for accessing the Access Point (default: "openDTU42").
- OpenDTU then simultaneously connects to your WiFi AP with these credentials. Navigate to Info --> Network and look into section "Network Interface (Station)" for the IP address received via DHCP.
- If your WiFi AP uses an allow-list for MAC-addresses, please be aware that the ESP32 has two different MAC addresses for its AP and client modes, they are also listed at Info --> Network.
- When OpenDTU is connected to a configured WiFI AP, the "OpenDTU-*" Access Point is closed after 3 minutes.
- OpenDTU needs access to a working NTP server to get the current date & time. Both are sent to the inverter with each request. Default NTP server is pool.ntp.org. If your network has different requirements please change accordingly (Settings --> NTP Settings).
- Add your inverter in the inverter settings (Settings --> Inverter Settings)
Flashing an Update using "Over The Air" OTA Update
Once you have your OpenDTU running and connected to WLAN, you can do further updates through the web interface. Navigate to Settings --> Firmware upgrade and press the browse button. Select the firmware file from your local computer.
You'll find the firmware file (after a successfull build process) under .pio/build/generic/firmware.bin.
If you downloaded a precompiled zip archive, unpack it and choose opendtu-generic.bin.
After the successful upload, the OpenDTU immediately restarts into the new firmware.
MQTT Topic Documentation
A documentation of all available MQTT Topics can be found here: MQTT Documentation
Web API Documentation
A documentation of the Web API can be found here: Web-API Documentation
Available cases
- https://www.thingiverse.com/thing:5435911
- https://www.printables.com/model/293003-sol-opendtu-esp32-nrf24l01-case
- https://www.thingiverse.com/thing:5661780
- https://www.thingiverse.com/thing:5632374
- https://www.thingiverse.com/thing:5852233
- https://www.printables.com/model/377994-opendtu-pcb-box-for-the-wider-board
- https://www.printables.com/model/376840-esp32-ahoy-opendtu-pcb-housing
Available layouts for printed circuit boards
- BreakoutBoard - sample printed circuit board for OpenDTU and Ahoy
- Board for OpenDTU with Display
- OpenDTU PCB mit Display
- PCB for OpenDTU in Cable Branchbox
Building
-
Building the WebApp
- The WebApp can be build using yarn
$ cd webapp $ yarn install $ yarn build- The updated output is placed in the 'webapp_dist' directory
- It is only necessary to build the webapp when you made changes to it
-
Building the microcontroller firmware
- Visual Studio Code with the PlatformIO Extension is required for building
Troubleshooting
- First: When there is no light on the solar panels, the inverter completely turns off and does not answer to OpenDTU! So if you assembled your OpenDTU in the evening, wait until tomorrow.
- When there is no data received from the inverter(s) - try to reduce the distance between the openDTU and the inverter (e.g. move it to the window towards the roof)
- Under Settings -> DTU Settings you can increase the transmit power "PA level". Default is "minimum".
- The NRF24L01+ needs relatively much current. With bad power supply (and especially bad cables!) a 10 µF capacitor soldered directly to the NRF24L01+ board connector brings more stability (pin 1+2 are the power supply). Note the polarity of the capacitor…
- You can try to use an USB power supply with 1 A or more instead of connecting the ESP32 to the computer.
- Try a different USB cable. Once again, a stable power source is important. Some USB cables are made of much plastic and very little copper inside.
- Double check that you have a radio module NRF24L01+ with a plus sign at the end. NRF24L01 module without the plus are not compatible with this project.
- There is no possibility of auto-discovering the inverters. Double check you have entered the serial numbers of the inverters correctly.
- OpenDTU needs access to a working NTP server to get the current date & time.
- If your problem persists, check the Issues on Github. Please inspect not only the open issues, also the closed issues contain useful information.
- Another source of information are the Discussions
- When flashing with VSCode Plattform.IO fails and also with ESPRESSIF tool a demo bin file cannot be flashed to the ESP32 with error message "A fatal error occurred: MD5 of file does not match data in flash!" than un-wire/unconnect ESP32 from the NRF24L01+ board. Try to flash again and rewire afterwards.







