This website requires JavaScript.
Explore
Help
Sign In
patrick
/
OpenDTU-old
Watch
1
Star
0
Fork
0
You've already forked OpenDTU-old
Code
Issues
Pull Requests
Actions
Packages
Projects
Releases
Wiki
Activity
d23b991f5c
OpenDTU-old
/
docs
/
Wiring_ESP32_Schematic.png
MalteSchm
71da704d38
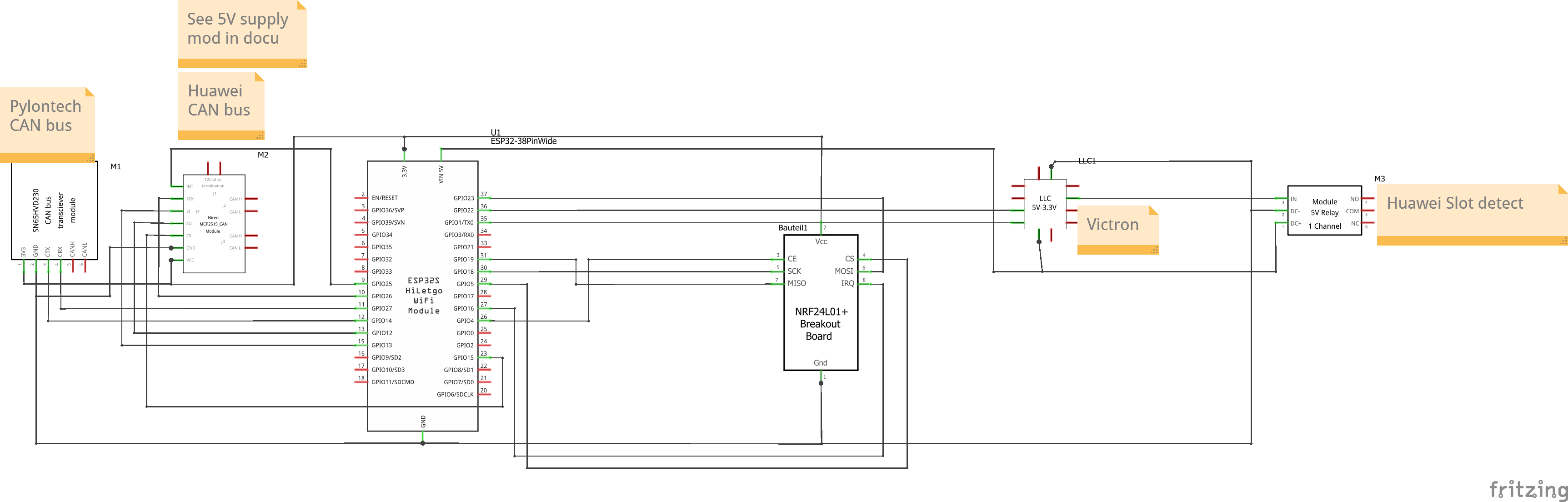
Refactor readme, factored out hardware and flashing in separate document. Integrated MQTT, Webapi, PinMappings related text in the correct sections. Updated documentation / diagrams to reflect the hardware required
2023-04-22 10:47:00 +02:00
178 KiB
3449x1104px
Raw
History